Kérdése
van
?


BK-1224

Ügyességi játék KIT, 3VDC, CR2032

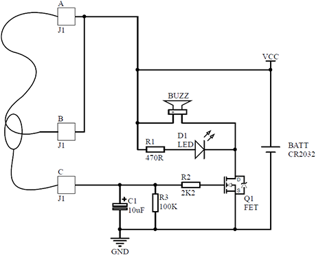
Kapcsolási rajz

Ügyességi játék KIT
Gemkapocsból hajtott pályán kell végigvezetni egy tetszőleges drótból készült hurkot úgy, hogy közben nem érünk hozzá a pályához (gemkapocs).
Ha hozzáért a hurok, akkor hang és fényjelzést ad az áramkör.
Bemeneti tápfeszültség: 3V DC, CR2032 elemről
Maximális áramfelvétel: 10mA
A készlet forrasztandó alkatrészeket tartalmaz!

Hozzáadás a kosárhoz (Cikkszám: 100.426.87)
1+: 623 Ft
10+: 425 Ft
50+: 408 Ft
100+: 395 Ft
200+: 394 Ft


Beültetési ábra
Termékfotó

Összeszerelés lépései

1


R3 100K 0,25W
 
 
 
R2 2.2K 0,25W
 
 
 
R1 470R 0,25W
 
 
 

2


D1 3mm RED LED

3


Q1 2N7000 / N-MOSFET

4


BUZZ BUZZER

5


C1 10uF

6


BATT CR2032
Beüzemelés, élesztés

A tápfeszültséget az áramkörön jelölt (+) és (-) pontokra kell csatlakoztatni. A tápellátás polaritását és tényleges feszültségét minden esetben gondosan ellenőrizzük az áramkörre való csatlakoztatás előtt.
(+) = Pozitív tápfeszültség pólus (általában piros)
(-) = Negatív tápfeszültség pólus (általában fekete)

Az elem behelyezésénél gondosan ügyeljünk a helyes polaritásra. CR2032 elem hátlapján található a (+) jelzés!
Az A-B pontok közé helyezendő a széthajtott gemkapocs, míg a C pontra csatlakozik a szabad vezeték.
A csupaszított vezeték végből készített hurok átmérőjével a játék nehézségi szintje befolyásolható.

FőoldalSzállításSúgóGyIKRMAÁltalános szerződési feltételek (ÁSZF)AdatvédelemBK-KITSHESTORE APIPartner ProgramVisszahívásElérhetőségek
HESTORE Hungary Kft, minden jog fenntartva! - 2026

Weboldalunk helyes működéséhez sütit készítünk az Ön böngészőjében.
Sütik használatáról bővebben itt olvashat.

A csomagküldés a magyarországi HESTORE raktárból történik.
GLS shipping GLS shipping FoxPost shipping DHL shipping  PayPal payment ISO9001 certified DigiCert SSL security SimplePay payment