Kérdése
van
?


BK-0705

Közlekedési lámpa KIT, 3-9VDC

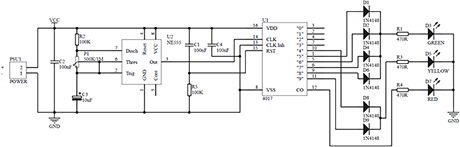
Kapcsolási rajz

Közlekedési lámpa KIT, állítható sebességgel
Bemeneti tápfeszültség: 3-9V DC
Maximális áramfelvétel: 20mA
A készlet forrasztandó alkatrészeket tartalmaz!

Hozzáadás a kosárhoz (Cikkszám: 100.425.36)
1+: 710 Ft
5+: 534 Ft
10+: 500 Ft
20+: 489 Ft
50+: 483 Ft


Beültetési ábra
Termékfotó

Összeszerelés lépései

1


D1 1N4148
D2 1N4148
D4 1N4148
D6 1N4148
D8 1N4148
D9 1N4148

2


R2 100K 0,25W
 
 
 
R5 100K 0,25W
 
 
 
R1 470R 0,25W
 
 
 
R3 470R 0,25W
 
 
 
R4 470R 0,25W
 
 
 

3


U1 CD4017

4


U2 NE555

5


D5 LED Yellow
D3 LED Green
D7 LED Red

6


C1 100nF (104)
C2 100nF (104)
C4 100nF (104)

7


P1 1M

8


C3 10uF / 50V
Beüzemelés, élesztés

A tápfeszültséget az áramkörön jelölt (+) és (-) pontokra kell csatlakoztatni. A tápellátás polaritását és tényleges feszültségét minden esetben gondosan ellenőrizzük az áramkörre való csatlakoztatás előtt.
(+) = Pozitív tápfeszültség pólus (általában piros)
(-) = Negatív tápfeszültség pólus (általában fekete)

FőoldalSzállításSúgóGyIKRMAÁltalános szerződési feltételek (ÁSZF)AdatvédelemBK-KITSHESTORE APIPartner ProgramVisszahívásElérhetőségek
HESTORE Hungary Kft, minden jog fenntartva! - 2026

Weboldalunk helyes működéséhez sütit készítünk az Ön böngészőjében.
Sütik használatáról bővebben itt olvashat.

A csomagküldés a magyarországi HESTORE raktárból történik.
GLS shipping GLS shipping FoxPost shipping DHL shipping  PayPal payment ISO9001 certified DigiCert SSL security SimplePay payment