Kérdése
van
?


BK-1122

Futófény KIT, 5V DC

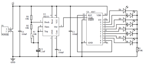
Kapcsolási rajz

Az áramkör látványos futófény effektet hoz létre, és egymás után sorban felvillantja a LED-eket.
Tápfeszültség: 5V DC
Maximum áramfelvétel: 7mA
A készlet forrasztandó alkatrészeket tartalmaz!

Hozzáadás a kosárhoz (Cikkszám: 100.467.77)
1+: 690 Ft
5+: 495 Ft
10+: 465 Ft
20+: 447 Ft
50+: 429 Ft


Beültetési ábra
Termékfotó

Összeszerelés lépései

1


R1 10K 0.25W
 
 
 
R2 10K 0.25W
 
 
 
R3 470R 0,25W
 
 
 

2


U1 CD4017

3


U2 NE555

4


D1 LED
D2 LED
D3 LED
D4 LED
D5 LED
D6 LED
D7 LED
D8 LED

5


C1 100nF (104)
C2 100nF (104)
C4 100nF (104)

6


P2 50K

7


C3 2.2uF
Beüzemelés, élesztés

A tápfeszültséget az áramkörön jelölt (+) és (-) pontokra kell csatlakoztatni. A tápellátás polaritását és tényleges feszültségét minden esetben gondosan ellenőrizzük az áramkörre való csatlakoztatás előtt.
(+) = Pozitív tápfeszültség pólus (általában piros)
(-) = Negatív tápfeszültség pólus (általában fekete)

Az 5V tápfeszültség polaritás helyes bekapcsolása után, az áramkör azonnal üzemkész.

FőoldalSzállításSúgóGyIKRMAÁltalános szerződési feltételek (ÁSZF)AdatvédelemBK-KITSHESTORE APIPartner ProgramVisszahívásElérhetőségek
HESTORE Hungary Kft, minden jog fenntartva! - 2026

Weboldalunk helyes működéséhez sütit készítünk az Ön böngészőjében.
Sütik használatáról bővebben itt olvashat.

A csomagküldés a magyarországi HESTORE raktárból történik.
GLS shipping GLS shipping FoxPost shipping DHL shipping  PayPal payment ISO9001 certified DigiCert SSL security SimplePay payment