Kérdése
van
?


BK-0106

Hideg-meleg érzékelő KIT, 5V DC

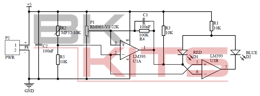
Kapcsolási rajz

Komparátor IC-vel felépülő hőmérséklet érzékelő KIT, mely egy NTC segítségével méri a hőmérsékletet, és a potenciométerrel beállított küszöbértéknek megfelelően egymást váltó piros/kék (meleg/hideg) fény jelzést ad.
Tápfeszültség: 5V DC
Maximum áramfelvétel: 20mA
A készlet forrasztandó alkatrészeket tartalmaz!

Hozzáadás a kosárhoz (Cikkszám: 100.429.71)
1+: 585 Ft
5+: 417 Ft
10+: 387 Ft
20+: 376 Ft
50+: 370 Ft


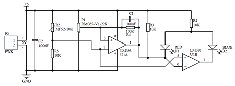
Beültetési ábra
Termékfotó

Összeszerelés lépései

1


R4 100K 0.25W
 
 
 
R1 10K 0.25W
 
 
 
R3 10K 0.25W
 
 
 
R5 10K 0.25W
 
 
 

2


U1 LM393

3


C1 100nF (104)
C2 100nF (104)

4


D1 RED
D2 BLUE

5


P1 22K

6


R2 10K NTC
Beüzemelés, élesztés

A tápfeszültséget az áramkörön jelölt (+) és (-) pontokra kell csatlakoztatni. A tápellátás polaritását és tényleges feszültségét minden esetben gondosan ellenőrizzük az áramkörre való csatlakoztatás előtt.
(+) = Pozitív tápfeszültség pólus (általában piros)
(-) = Negatív tápfeszültség pólus (általában fekete)

FőoldalSzállításSúgóGyIKRMAÁltalános szerződési feltételek (ÁSZF)AdatvédelemBK-KITSHESTORE APIPartner ProgramVisszahívásElérhetőségek
HESTORE Hungary Kft, minden jog fenntartva! - 2026

Weboldalunk helyes működéséhez sütit készítünk az Ön böngészőjében.
Sütik használatáról bővebben itt olvashat.

A csomagküldés a magyarországi HESTORE raktárból történik.
GLS shipping GLS shipping FoxPost shipping DHL shipping  PayPal payment ISO9001 certified DigiCert SSL security SimplePay payment